前言
多能干细胞衍生的类器官改变了我们重建复杂的人体组织三维模型的能力。然而,用于创建它们的定向分化方法无法引入跨生殖层细胞类型。在这里,我们提出了一种自下而上的工程方法,通过将基因重编程与化学定向类器官分化相结合来构建血管化人体组织。

5层细胞工厂
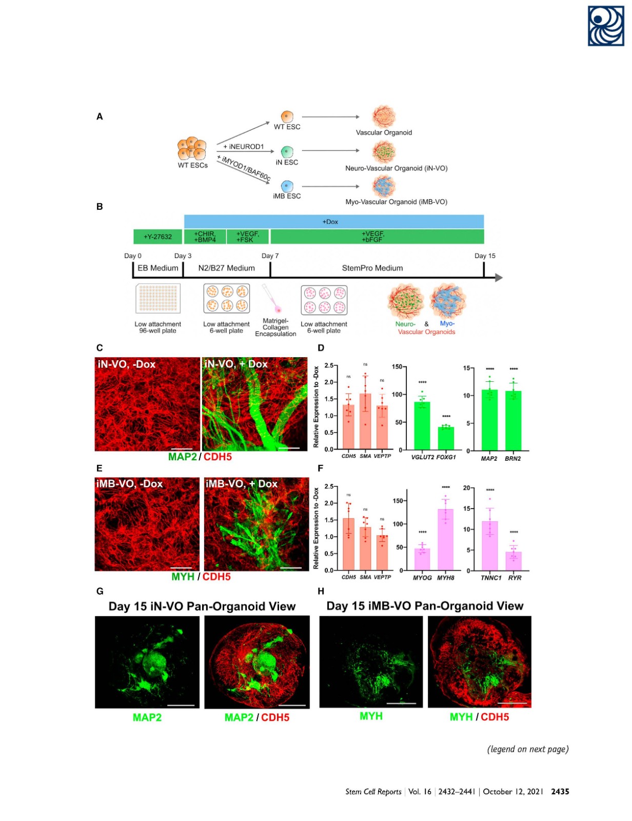
作为概念证明,我们通过血管类器官中的转录因子过表达创建了神经血管和肌血管类器官。我们在标记基因表达和组成方面全面表征了神经血管类器官,并证明类器官在培养中至少保持神经和血管功能 45 天。最后,我们证明了肌血管类器官聚集体的慢性电刺激是从类器官设计成熟和大规模血管化骨骼肌组织的潜在途径。我们的方法为构建完全来自多能干细胞的任何类型的多样化血管化组织提供了路线图。

T225细胞培养瓶
介绍
在体外再现器官发生和创造复杂的人体组织的能力一直是一个长期的目标用于干细胞和组织工程领域。最近出现的有机技术已经使之成为可能创造出三维的、自有组织的、多功能的干细胞(PSC)来源的组织在体外发育和疾病模型密切模仿细胞,内源性人的空间和分子结构组织(,2016;Lancaster and Knoblich, 2014)。这些进展使我们在构建完整衍生的功能性人体器官体外实验。然而,没有在大多数器官技术中,脉管系统的限制效用主要体现在两个方面。首先,它是广泛的接受血管系统在的发展和疾病中起着至关重要的作用(Daniel和Cleaver, 2019;佩特洛娃和Koh, 2018)。其次,对于直径超过1mm的组织,血管形成是防止坏死的必要条件(Grebenyuk and Ranga, 2019;兰开斯特,2018年)认为血管是构建大型组织的关键模型。










来源:Stem Cell Reports 原文地址:https://www.sciencedirect.com/science/article/pii/S221367112100432X
上一篇: 血清瓶中的血清储存的五点注意事项
下一篇: 选择细胞培养瓶时应考虑的五点因素